Разработка ЦИМ на стадии рабочей документации (Р)
Перед началом строительства необходима детальная разработка ЦИМ, этот этап называется рабочая документация или РД. На данном этапе компоненты модели дополняются информацией (графической и атрибутивной) необходимой для выполнения сценария проекта. Необходимая атрибутивная информация на данном этапе указывается в BEP, карты процессов в BPM. Обмен информацией осуществляется через СОД, как уже было описано выше.

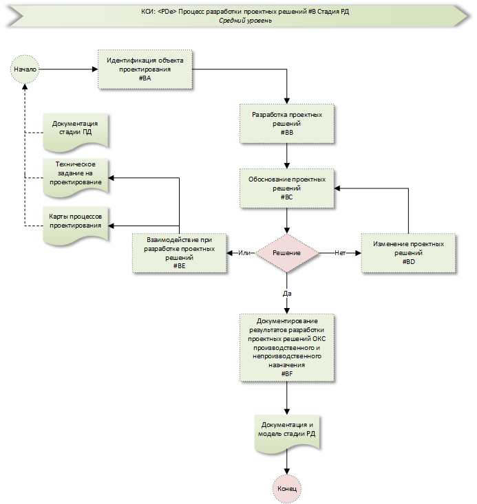
Используемые процессы на стадии РД должны соответствовать КСИ: «<PDe> Процесс разработки проектных решений #B». В случае отсутствия необходимого процесса в КСИ, необходимо создавать собственные и использовать методику кодирования процессов в соответствии с ФАУ «ФЦС» «Методическое пособие. Классификация и кодирование информационных моделей объектов капитального строительства промышленного назначения».
После формализации процессов на высоком, среднем и низком уровне, необходимо назначит ответственных и создать план график реализации проекта. В результате формализации процессов создания ЦИМ, возможна оптимизация рабочего процесса с помощью цифровых инструментов (приложений, систем и сервисов), благодаря чему увеличивается производительность труда и качество выполнения работ.
Last updated